金牌影院

主页 | 金牌影院| 金牌影院公告
【本科】关于第六期赴美国密歇根大学交流团成员招募的通知
发布时间:2017-10-27      作者:       浏览量:       【关闭


学部拟定于2018年1月中旬前后组织一批优秀本科生赴美国密歇根大学心理学系进行为期2-3周的交流学习。具体通知如下:

 

一、赴美交流内容

1)体验美式教育。

亲身参与密大心理学专业教学,旁听密大本科生课程;

2)师生学术交流。

中美双方师生以Presentation 的形式向对方展示研究成果,了解美方师生的研究课题与研究方法;在密大开展学术研究或调研活动,撰写研究报告;

3)中美文化交流。

中美特色文化活动展示,学生特长表演,其他文化交流互动活动;

 

二、招募对象

2014级、2015级、2016级本科生均可报名,未参加过此类活动的同学优先(名额有限)。

 

三、选拔条件

因名额有限,学部将组织相关负责老师对报名的同学进行择优选拔面试,具备以下特点者将优先考虑:

1、主持过科研课题、有较强研究能力;

2、英语流利能进行深入交流;

3、综合素质强、有文艺特长;

4、有一定组织协调能力、做事踏实认真。

 

四、需要完成的任务

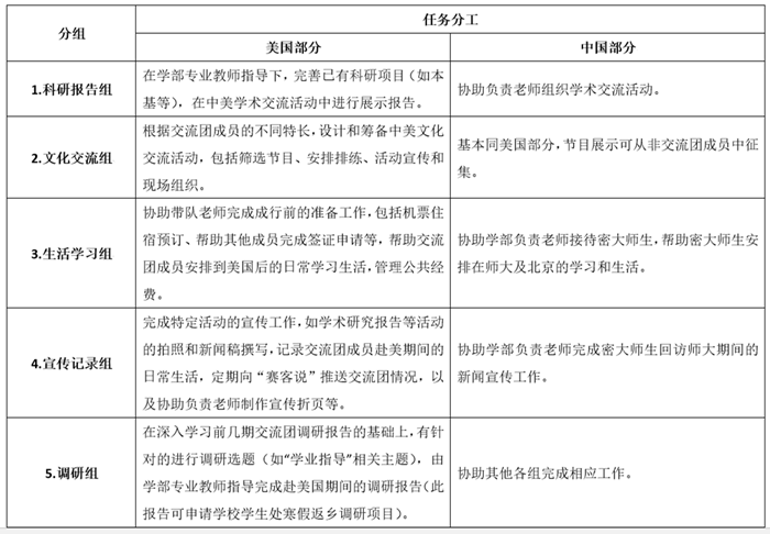
基于课堂教学的北师大—密歇根本科双向交流活动,分为美国部分中国部分,本次赴美交流活动即为“美国部分”,明年5月份左右与密大回访师生的交流活动即为“中国部分”,所有交流团成员均须参加两部分活动

根据不同需要,学部将对交流团成员进行以下分组,每组4-6人,不同小组完成不同任务。

 

 

 

五、费用承担

交流团成员除由学校和学部承担的部分费用外,个人需准备大致20000元人民币用于食宿交通及其他日常生活支出。

温馨提醒:因机票预定价格与出行日期高度相关,建议尚未办理护照签证的同学无论最终成行与否,尽快办理相关手续以免耽误时间,增加不必要的机票支出。

 

六、补充说明

选拔结束后,学部将安排前期交流团成员对参与本次交流的同学进行培训,讲解各类注意事项及传授密大学习生活攻略,请同学们务必参加!

 

七、报名方式

请有意向的同学在11月1日(周三)上午10:00前,将含个人简历以邮件附件的形式发送至[email protected],邮件主题命名为“姓名+年级+密大交流报名”,简历内容要包括个人基本信息(近照一张)、科研经历、学生工作经历、英语水平、分组志愿排序(将5个分组进行个人志愿排序)、为何参加此项目等,最多不能超过2A4纸。

之后学部将统一回复报名同学参与后续的面试选拔,面试时间暂定于周四上午10:00-12:00,地点待定,请以实际通知为准。

 

 

金牌影院

2017年10月27日

上一篇:【本研】关于2017年秋季学期部分社会奖助学金评选通知

下一篇:【通知】关于发放2018届家庭经济困难毕业生就业补助的通知